HOUSING DEPARTMENT
HOUSING DIRECTORATE
ESTATE DIRECTORATE
BRICK PRODUCTION DIRECTORATE
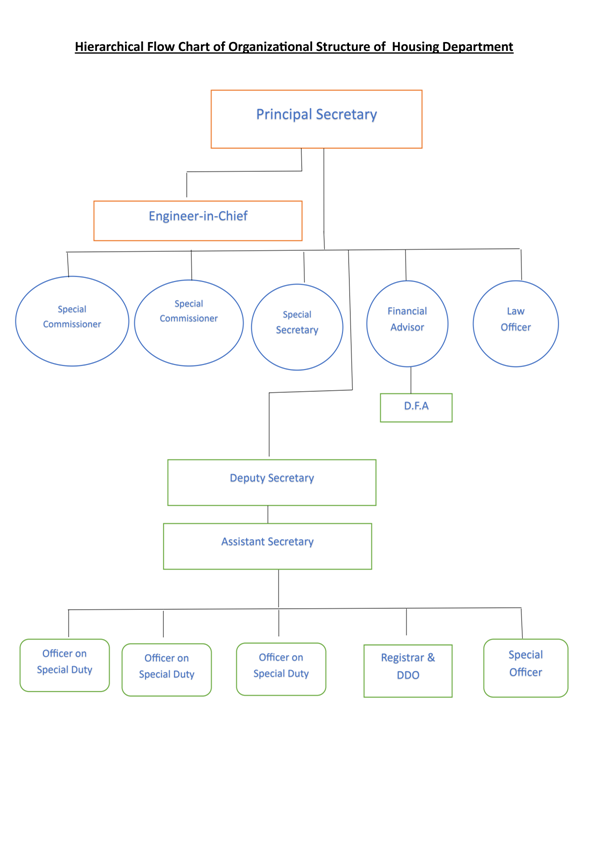
Housing Department - Organizational Structure
Government of West Bengal
© 2025 Housing Department, Government of West Bengal. All Rights Reserved.